BAXI mainfour 240 F

Если возникла проблема с оборудованием Baxi, а Вы по какой-то причине не хотите вызывать квалифицированного специалиста и хотите отремонтироваться сами - Вам сюда.

Автор темы
CASADy
Сообщения: 2
Зарегистрирован: Вчера, 23:09
Откуда: Ставропольский край
Мой котел: Baxi 240

BAXI mainfour 240 F

Сообщение CASADy »

Здравствуйте. Бобик сдох.
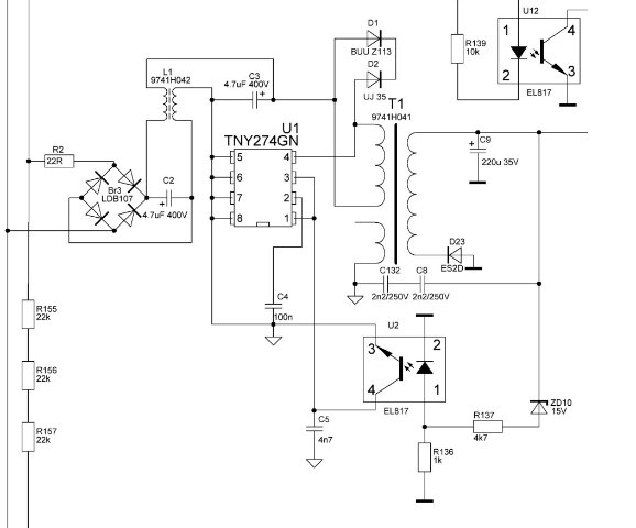
Плата honeywell cs0263c , 5101141009
Из потерь, резистор 22 Ом,шим TNY274GN, кондер 4.7мкф и второй за компанию.
Все поменял, бп вроди как завелся на ногах TNY274:
EN/UV 0.1в
BP/M 5.8в +-
DRAIN 300в
Старта нет. На кондёре после понижающего трансформатора 1.5в, поидее должно быть 24? Трансу конец?
Шим менял 2 шт. на новые и оптопару тоже дважды(el817c на el817 потом на pl817c), потом и остальные поменял в целях экскримента, результата нет.

Может есть идеи что еще посмотреть, подозреваемые кончились, визуально с лупой просмотрел, смдшки потыкал, кондеры проверил, больше трупов нет.
Не шарю, но станция и мультик есть и чет зимой как-то без котла не очень, а ближайшая плата с авито дня четыре ехать будет :)

Сервис
Завсегдатай
Сообщения: 119
Зарегистрирован: 21 сен 2012, 11:29
Откуда: Ижевск
Благодарил (а): 6 раз
Поблагодарили: 8 раз
Возраст: 60

BAXI mainfour 240 F

Сообщение Сервис »

Смотри обвязку шима, короткого по +5 нет случайно...
Вложения
Питание.jpg

Автор темы
CASADy
Сообщения: 2
Зарегистрирован: Вчера, 23:09
Откуда: Ставропольский край
Мой котел: Baxi 240

BAXI mainfour 240 F

Сообщение CASADy »

5в идёт на оптопару я так понимаю, что идёт на с132, с8, zd10, r137, r136 прозвонил от стока tny 274, КЗ нет, также проверил c5 и c4, и не выпаивая проверил номиналы, все совпают со схемой. Тут все хорошо или я безнадежен?)) Ну и от минуса с9 все перепроверил, вродь всё совпадает со схемой.
Плату в паре часов езды нашел, вечером заберу, а эту уже можно помучать, вдруг запасная получится, ато у них традиция дохнуть зимой, в выходной, на праздники и желательно ночью :D

D1 и d2 тоже вродь норм, во всяком случае звонятся в одну сторону. С zd10 только не понятно, стабилитроны я не знаю что из себя представляют.
Ответить
  • Похожие темы
    Ответы
    Просмотры
    Последнее сообщение
  • BAXI LUNA-3 240 Fi + Nest Thermostat gen 3 OpenTherm
    WHT » » в форуме Программирование настроек
    5 Ответы
    741 Просмотры
    Последнее сообщение Bahus
  • Baxi Ampera Plus + Baxi Smart Link настройка
    Hibino » » в форуме Программирование настроек
    18 Ответы
    1900 Просмотры
    Последнее сообщение GooD BuG
  • Baxi Mainfour 240f бесконечная ошибка е35
    K.P » » в форуме Поломалось - чинимся
    12 Ответы
    1541 Просмотры
    Последнее сообщение Olegbez
  • baxi mainfour 240f , нет повторного пуска
    Yuriy31 » » в форуме Поломалось - чинимся
    8 Ответы
    1179 Просмотры
    Последнее сообщение Starik
  • Подключение термостата Baxi Connect RXM к котлу Baxi Neodens Plus 24/24 F.
    MAXIM.S » » в форуме Электрокоммутация
    3 Ответы
    2997 Просмотры
    Последнее сообщение Bahus

Вернуться в «Поломалось - чинимся»

Кто сейчас на конференции

Сейчас этот форум просматривают: нет зарегистрированных пользователей и 89 гостей